
BLOG
04 mins read
Beyond Hop-by-Hop Path Analysis: The Missing Layer in Modern Network Observability
Thiyagu Ganesan
Posted: Dec 5, 2025
Table of Contents
The Invisible Problem that Kills Application Experience
Every engineer has lived this moment:
The dashboard says, "All green". The devices say “Healthy.” The tunnels say “Up”. But the application team says, “The network is slow — again”.
You run a traceroute. You run pings. You check SNMP counters. Everything looks fine.
But something between hop 4 and hop 7 is degrading your entire application experience — and you simply can’t see it.
Why Traditional Tools Fail Today
Why can’t you see it? Because traditional observability wasn’t built for the networks we operate today.
Modern, cloud-first networks introduce invisible behaviours that no classic tool can capture:
SD-WAN overlays and encrypted tunnels.
Multi-cloud and Cloud-region transitions.
Carrier middle miles and ISP handoffs.
The issues now occur in the “Invisible Middle”, where most performance degradation happens: ISP → Carrier transitions, Cloud backbone congestion, silent drops on intermediate hops, and peering imbalances. None of these show up on traditional dashboards, forcing engineers to troubleshoot blindfolded.
Trace-route and RTT Are Not Observability
Traditional tools are fundamentally flawed in these environments:
Traceroute is a “best guess,” not an observability tool. Hops disappear behind overlays, asymmetric routing breaks interpretation, and silent packet drops go undetected.
Traditional monitoring is equally insufficient. Round-Trip Time (RTT) doesn’t tell you where latency occurs. Tunnel “up” doesn’t guarantee the underlay is stable. You see the endpoints, but not the journey. And the journey is where everything breaks.
Hop-by-Hop (HBH) Path Analysis
Hop-by-Hop (HBH) Path Analysis is the missing layer because it reveals the truth about the path, not just the endpoints. HBH transforms troubleshooting from: “Something is wrong somewhere,” into: “Hop 6 → 7 introduces inconsistent jitter patterns at 14:20 UTC”.
A full HBH model captures deep directional path intelligence by tracking:
Latency per hop (Find exactly where latency originates).
Loss per hop (Catch silent packet drops on middle hops).
Jitter per hop (Identify microbursts and instability zones).
Forward & reverse path differences (This solves 80% of “ghost issues”).
MTU reveal & fragmentation detection.
Click here to explore how Ticvic has applied such solution as part of its SDWAN platform.
The Phantom Issue: Asymmetric Routing
Asymmetric routing is a prime example of a “phantom” issue where traditional tools fail. This often leads to the problem: “One direction is perfect, the other direction is degraded”.
Only HBH can expose these mismatches.
Anatomy of a Phantom Outage
The “Phantom” Outage (Asymmetric Routing)
Why standard monitoring (Ping/RTT) fails to detect directional issues. This illustrates the “Anatomy of a Phantom Outage” section.

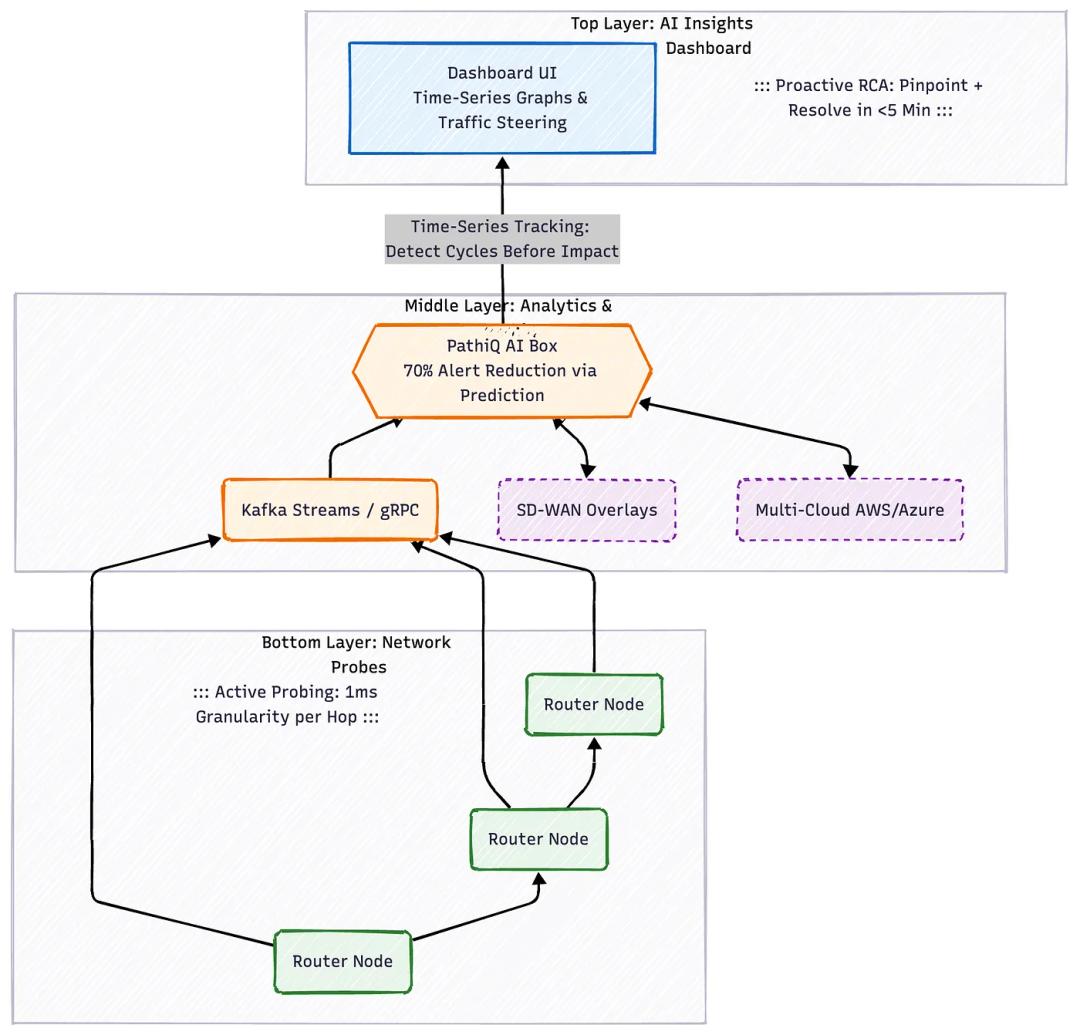
HBH Architecture at Scale
Modern HBH Architecture: From Probes to Predictive Insights

Quantified Results: From Reactive to Predictive Operations
Tracking HBH behaviour over time transforms the network from a mystery into a behavioural system with predictable patterns.
By combining HBH data (like per-hop latency and jitter) with AI — the same approach we utilize in our engineering projects (like PathiQ) — you move from reactive troubleshooting to predictive operations.
HBH unlocks:
Precision RCA.
Predictive risk scoring (e.g., predicting link degradation).
Autonomous routing (e.g., steering traffic proactively).
Smoother multi-cloud connectivity.
This architecture — moving from Telemetry → Analysis → Time-Series Intelligence → AI → Insights — is the new core of cloud-scale troubleshooting. Traditional monitoring shows symptoms while HBH shows causes.
Click here to find detailed information on the real-world implementation of PathMetrics — Predictive Observability Platform.
If your observability stops at RTT, CPU, tunnel status, and throughput, you’re only watching the “surface health” of the network. The real source of performance issues is in the dynamic behaviour of the path.
Don’t wait for the next application team escalation.
We have built Hop-by-Hop Path Analysis into the core of SD-WAN, SASE, and Observability platforms for leading enterprises. If your team needs to transform blind troubleshooting into precision RCA and predictive risk scoring, our engineering capability is ready to deploy this intelligence at platform scale.
Contact Ticvic to see how HBH + AI can eliminate your middle-mile blind spots.
Related Blogs
How AI & ML Is Transforming The Farming Industry?
The farming industry is poised for a remarkable transformation as it embraces the best technologies available. From precision agriculture and resource optimization to sustainable practices and data-driven decision-making, these technologies have the potential to revolutionize traditional farming methods. By leveraging innovation, farmers can unlock a multitude of benefits, including increased productivity, optimized resource management, enhanced sustainability, and data-driven insights.
Evolution Of Testing From Manual To Automation
Testing is a crucial process in software development that involves evaluating the quality, functionality, and performance of a software system. It is performed to identify defects, errors, or issues and ensure that the software meets the desired requirements and performs as expected.
Cybersecurity - How To Manage Your Digital Identity?
In the wild, wild west of the digital frontier, wrangling your business’s digital identity is like taming a band of unpredictable cyber outlaws. Picture yourself as the digital sheriff; your mission is to maintain law and order in this vast online town.
Create Virtual Machines Using Microsoft Azure, Google Cloud, Oracle Cloud And AWS
In today’s cloud computing, virtual machines are gaining importance since they provide enterprises of all sizes with flexibility, scalability, and affordability. Several well-known cloud service providers stand out for their robust architecture and extensive selection of choices for creating virtual machines.
Industrial IoT - How Car Manufacturers Use IoT In Their Assembly Lines?
IIoT in the automotive world means connecting every component and device, turning them into data sources that communicate in real-time. Sensors embedded in machines monitor their health, while smart devices oversee quality control. The result is a seamless blend of human expertise and machine precision.
Is Outsourcing A Viable Option In 2023?
Outsourcing is a strategic business practice in which organizations delegate specific tasks, functions, or processes to external third-party service providers rather than handling them in-house. This approach offers numerous advantages, including cost savings, access to specialized skills, and increased operational efficiency.
Agile IT Product Development
Agile IT Product Development has become a buzzword in the software development industry in recent years, as businesses strive to keep up with the fast pace of technological advancements and changing market demands. In essence, Agile is a methodology that emphasizes iterative and collaborative development, continuous improvement, and customer feedback.
Flutter 2023 And Beyond
In 2023, Flutter stands at the forefront of the mobile app development landscape, continuing its remarkable journey of growth and innovation. This open-source framework, developed by Google, has evolved from its initial release into a versatile powerhouse, offering an extensive set of tools and capabilities.
MongoDB Lets Developers Say No To Structural Databases.
When it comes to database systems, developers have a lot of options to choose from. There are traditional relational database systems, such as MySQL and Microsoft SQL Server, as well as newer NoSQL database systems, such as MongoDB and Cassandra.
Advantages Of Using SDN & SDWAN
The network is the backbone of any business. It is responsible for connecting people and devices, and it enables the flow of information and resources. A well-designed network can be a powerful tool that helps businesses run more efficiently and effectively.
The Future of Networking Is Autonomous — Not Automated
Cloud networking has quietly crossed an invisible threshold.More clouds. More edges. More tunnels. More devices. More telemetry. More failure modes no human can track in real time.
Beyond Hop-by-Hop Path Analysis: The Missing Layer in Modern Network Observability
Hop-by-Hop (HBH) Path Analysis is the missing layer because it reveals the truth about the path, not just the endpoints.
Beyond Hop-by-Hop Path Analysis: The Missing Layer in Modern Network Observability
Hop-by-Hop (HBH) Path Analysis is the missing layer because it reveals the truth about the path, not just the endpoints.
The Future of Networking Is Autonomous — Not Automated
Cloud networking has quietly crossed an invisible threshold.More clouds. More edges. More tunnels. More devices. More telemetry. More failure modes no human can track in real time.
AI in SD-WAN: Beyond Performance Scores and Pretty Dashboards
The Truth about “AI-Powered SD-WAN” — Most of it isn’t AI at all .The Lie: When intelligence becomes decoration
Network Failures Are Not Random: Unmasking the Deterministic Patterns of the “Dark Space” — Part I
If you’ve worked in networking long enough, you’ve heard this sentence hundreds of times. A user complains, a service slows down, or a region disconnects
From Monitoring to Autonomy: Building the Predictive Network — Part II
In Part 1, we debunked the myth that network failures are random. We explored how traditional tools miss the “Invisible Middle Mile” and why Hop-by-Hop (HBH) analysis is the required telemetry layer to see the deterministic patterns behind every outage
Why AI-Native Network Operations Are Inevitable
The networking industry is approaching a critical inflection point. For decades, the Command Line Interface (CLI) has been the primary tool for the network engineer.
Why Traditional CLI-Driven NetOps Is Breaking?
Walk into any modern Network Operations Center and you’ll see the same pattern repeating itself.
How Network AI Agents Think Before They Act? From Automation to AI-Native NetOps.
The conversation around AI in infrastructure has reached a fever pitch, but much of what is being proposed sounds, frankly, dangerous to the seasoned engineer.
Beyond Brittle Scripts: The Rise of AI-Native NetOps
The networking industry is reaching a critical inflection point. For decades, the Command Line Interface (CLI) has been the primary tool for the network engineer, but as infrastructure scales in complexity, manual management is no longer sustainable .
Why the “Decoupled” Agent Model Beats the Monolithic Script.
Traditional automation has been a game-changer, but we are reaching a scaling limit where the network’s complexity outpaces human reasoning.
Why Free-Form AI Has No Place in Network Automation
We built an AI agent that does not autonomously execute network commands by design.
The 5 Forces Reshaping Network Operations in 2026
Over the past decade, enterprise networks have transformed from static infrastructure into dynamic, business-critical platforms.

Let's talk.
Need a Consultation!
Need help in turning your idea into a successful product? Talk to us. We can help you build your product quickly and ensure it can scale infinitely.
Let's talk.




















